Как самому сделать качественные блоки?
Каждый человек мечтает построить собственный дом или приобрести квартиру. Одни люди любят находиться в максимальной близости с природой, других привлекает шумный мегаполис. Чтобы самостоятельно построить дом, нужно располагать значительным количеством денежных средств. Однако позволить себе возвести собственное здание может не каждый человек. В таком случае можно изготовить материалы самостоятельно. Причем для их производства часто применяют элементарные подручные средства. Как самому сделать блоки? Этот вопрос задает большое количество начинающих строителей, желающих возвести дом.

Схема производства керамзитобетонных блоков.
Для производства блоков нужна почва, располагающаяся под плодородным слоем. Естественно, основание такого характера является самым доступным. Известно, что подобная традиция пришла из мест, которые не располагали большим количеством лесного массива. Для изготовления блоков люди в тех местах применяли способ формовки, утрамбовывания или опалубки, в которую грунт просто набивался.
Чтобы смастерить блоки самому, возможно воспользоваться устройством механического характера. При помощи электрических инструментов можно без применения собственных усилий получить хорошо размешанную смесь. Так работа проходит быстро и эффективно.
Необходимые для работы инструменты
Для работы понадобятся:

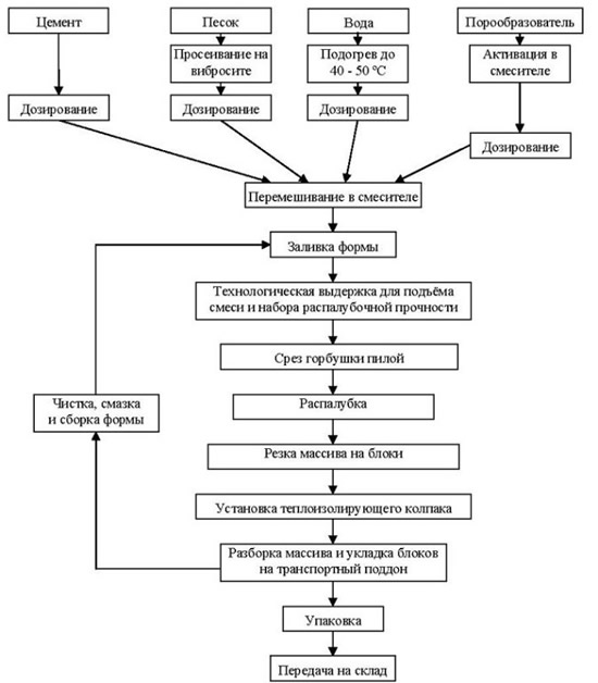
Схема производства пенобетона.
- листы металла;
- цементно-стружечная плита;
- цемент;
- песок;
- керамзит;
- рулетка;
- карандаш;
- дерево;
- наждачная шкурка;
- молоток;
- гвозди;
- ведро;
- лопата;
- правило.
Строительные блоки являются одними из самых популярных материалов, активно применяемых в строительстве. С их помощью можно возвести дома, гаражи, бани, хозяйственные постройки. Возведенные стены радуют теплом, монолитностью, хорошей степенью поглощения звуков.
Разновидности строительных блоков
Любой материал подобного образца состоит из цемента, песка, воды и наполнителей. Используя те или иные ингредиенты, можно изготовить определенный вид блоков:

Последовательность кладки блоков: а – однорядная система перевязки; б – многорядная система перевязки; в, г – многорядная система перевязки смешанным способом (цифры означают последовательность кладки).
- Шлакоблок, в основе которого лежат продукты отходов металлургических предприятий. Они применяются при возведении помещений подсобного характера. Укладывать такие блоки очень удобно. Они не способны гореть или промерзать.
- Опилкобетон относится к более удобным материалам при укладке. Его можно без затруднений разрезать, распилить, монтировать. Он имеет незначительный вес. В качестве его составляющей основы выступают сами опилки. Чтобы не произошло их естественного загнивания и вспучивания, накануне закладки следует подержать в растворе гашеной извести.
- Блок из гравия различных фракций. Названный материал отличается большой массой, что создает некоторые трудности при монтаже. Является своеобразным блоком из бетона.
- Керамзитный блок, которому присущи хорошие свойства теплоизолятора. Он отличается небольшим весом, крепостью основания и простотой укладки.
- Блоки с экстрактами хвои, древесной стружкой, битым камнем и измельченным мусором.
Методика производства блоков
Производство с помощью блокформ. Строительные блоки можно смастерить при помощи специальных станков для такого производства. На любом таком оборудовании можно соорудить 1, 2, 3 и более форм. Станок подобного характера представляется вибростолом и сосудами для придания блокам формы. Типичными габаритами будут 190x190x390 см. Здесь предусматриваются снимающиеся перегородки, с помощью которых можно сделать изразцы разных размеров. Имеются устройства для пустот, которые представляют собой 2 или 3 цилиндра из стали. Подобный механизм просто закладывается в форму для блоков перед самой заливкой бетона. Как только раствор застынет, эти приспособления вынимаются. Готовый блок имеет пустотные отверстия. Представленный способ изготовления форм существенно экономит цементный раствор.
Сделать нужные образцы на таком оборудовании не составит труда. В емкости, бетоносмесителе, готовится раствор с определенным наполнителем. Чтобы готовое изделие легко вынималось из формы, емкость необходимо смазать машинным маслом. После этого в нее наливается цементная смесь.

Макет устройства пеноблока.
Далее происходит включение вибростола. Через 2 минуты изделие полностью сформировывается. В процессе вибраций лишний воздух выходит из бетона, в результате чего состав получается плотным, так как из него вытекает ненужная вода. Как только изделие будет сформовано, поверхность следует разгладить шпателем.
Теперь форму для блоков перемещают в место, где будет проводиться сушка изделия. В качестве такой площадки хорошо подойдет открытая местность с крышей или специальная пропарочная камера. Здесь важно проследить за гладкостью и горизонтальностью поверхности. Вынуть готовый изразец из такой формы не составит никакого труда. Для этого нижнее основание, напоминающее пласт из металла, вынимается, а боковые элементы поднимаются. Просохший целый блок остается на своем месте, его не трогают несколько суток. После выдержанного времени блоки перемещают в любую точку.
Блоки из грунта. Блоки изготавливаются при помощи специального аппарата. Здесь происходит движение формы, формовочного порошка и нагнетателя. Причем вибрации и звуки в момент работы исключаются. Здесь нет необходимости контролировать вес, измерять величину и проверять давление в устройстве.

Таблица производства газобетонных блоков.
Блоки из арболита. Строительные блоки из арболита представляют собой легковесные материалы, изготавливаемые из щепы древесины, чаще всего из хвойных видов. Также в его составе присутствуют опилки, вода, цемент и химические компоненты.
Современный мир диктует свои условия и позволяет создавать такие материалы самостоятельно. Согласно требованиям государственных стандартов, арболит изготавливается из частиц дерева, размеры которых должны соответствовать 40х10х5 мм. Численные показатели хвои, листьев и коры составляют приблизительно 5-10%.
Чтобы сделать нужный состав, потребуется значительное количество цемента. А это будет способствовать снижению свойств и удерживать тепло. В таком отношении важным сырьем является древесная щепа.
Опытные строители часто используют стружку и опилки в одинаковых пропорциях. Чтобы избежать загнивания, выбранные изразцы должны выдерживаться 3 месяца под открытым небом. В противном случае возникнет деформация блоков. Не стоит забывать о периодическом ворошении этой массы. Если такой возможности нет, то ее можно обработать окисью цинка. Для приготовления арболита необходимо взять бетономешалку.
Стружка и опилки готовятся самостоятельно при помощи спецмашин или приобретаются в продаже.
Они заливаются водой, в которую добавляются жидкое стекло, хлористый кальций (для быстрого затвердевания) и гашеная известь в качестве дезинфекции. Затем смесь размешивается в бетономешалке с добавлением цемента и некоторых других компонентов. После этого она разливается в формы. В качестве таких емкостей можно сделать сосуды из досок, обитых линолеумом. Так будет легче вытаскивать готовые изделия.

Таблица характеристик газобетона и пенобетона.
Блоки из керамзита. Для производства таких блоков необходимо подготовить форму. Для этого берется доска и из нее делается сосуд в виде буквы «Г». Изнутри он обмазывается машинным маслом или оборачивается жестью. В торцевых частях должны быть затворы, помогающие составу принимать нужную форму.
Можно сделать керамзитовые блоки с пустотами. Это заметно сократит количество израсходованного материала, однако такую работу проделать немного сложнее.
Помимо самой емкости необходимо воспользоваться такими инструментами, как:
- мастерок;
- совковая лопата;
- ведра;
- емкость для перемешивания;
- металлическая пластина;
- вода, песок, керамзит.
Чтобы раствор получился более эластичным, опытные мастера добавляют 1 ложку стирального порошка.
Правила отливки. Для придания массе правильной консистенции и эластичности следует смешать все ингредиенты и развести их водой, отстаивая ее незначительное количество времени. После этого массу следует переместить на пластину из металла и хорошо перемешать.
Полученную массу кладут в форму, а затем – в специальный сосуд, создающий вибрации. Спустя 2 дня у нее открываются затворы, и она освобождается. После этого строительные блоки подвергаются окончательному затвердеванию на протяжении 26 дней.
Особенности блоков из газобетона
Чтобы приготовить стройматериалы из газобетона, необходимо позаботиться о таких основах, как:

Размеры стеноблока.
- портландцемент;
- негашеная известь;
- песок;
- вода;
- алюминиевая пудра;
- бетоносмеситель;
- форма для блоков;
- металлические струны;
- совковая лопата;
- мерная посуда;
- ведра;
- индивидуальные средства защиты.
Все необходимые компоненты размешиваются до средней степени густоты. Среди выбранных форм лучшим выбором будут формы, сооруженные из металла и пластика. Они вполовину наполняются массой. Появившиеся остатки счищаются с поверхности струнами из металла.
Нужно выждать 6 часов. Теперь блоки можно разрезать на доли. Производство представленных образцов собственными силами будет подкреплено просушкой в условиях, приближенных к натуральным показателям.
Как только блоки будут вынуты и порезаны на части, их следует 1 день подержать в помещении. Позже их можно укладывать друг на друга. Возводить из таких изразцов здания можно спустя 1 месяц. В таком случае оно приобретет прочность и стабильность.
Выбирая любой из способов самостоятельного производства представленных здесь стройматериалов, можно существенно сэкономить денежные средства, создав крепкое, экологичное и удобное для проживания здание. Во многом такой вариант будет существенно выгоднее промышленного варианта.